Упр.1069 ГДЗ Макарычев Миндюк 9 класс (Алгебра)
Решение #1
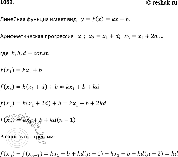
Решение #2

Рассмотрим вариант решения задания из учебника Макарычев, Миндюк, Нешков 9 класс, Просвещение:
1069 Известно, что у = f(x) — линейная функция и х1, х2, х3, ... — арифметическая прогрессия. Докажите, что последовательность f(x1), f(x2), ... является арифметической прогрессией.
*размещая тексты в комментариях ниже, вы автоматически соглашаетесь с пользовательским соглашением