Упр.1065 ГДЗ Макарычев Миндюк 9 класс (Алгебра)
Решение #1

Рассмотрим вариант решения задания из учебника Макарычев, Миндюк, Нешков 9 класс, Просвещение:
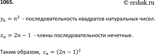
1065 Последовательности (уn) и (хn) заданы формулами уn = n2 и хn = 2n - 1. Если выписать в порядке возрастания все их общие члены, то получится последовательность (сn). Напишите формулу n-го члена последовательности (сn).
*размещая тексты в комментариях ниже, вы автоматически соглашаетесь с пользовательским соглашением