Упр.1067 ГДЗ Макарычев Миндюк 9 класс (Алгебра)
Решение #1

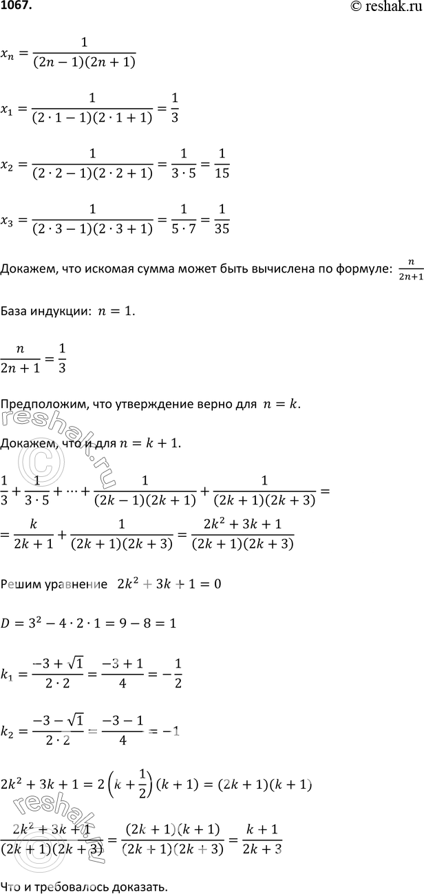
Рассмотрим вариант решения задания из учебника Макарычев, Миндюк, Нешков 9 класс, Просвещение:
1067 Найдите сумму первых n членов последовательности (хn), если xn=1/(2n-1)(2n+1).
*размещая тексты в комментариях ниже, вы автоматически соглашаетесь с пользовательским соглашением