Упр.669 ГДЗ Макарычев Миндюк 9 класс (Алгебра)
Решение #1

Рассмотрим вариант решения задания из учебника Макарычев, Миндюк, Нешков 9 класс, Просвещение:
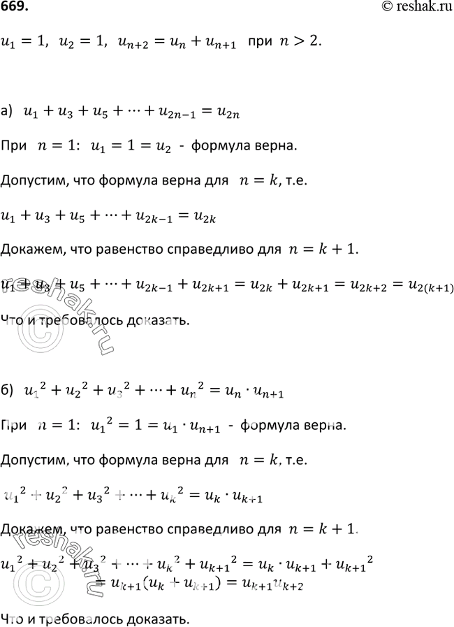
669 Пусть (un) — последовательность чисел Фибоначчи, т. е. u1 = 1, u2 = 1, un+2 = un + un+1 при n > 2. Докажите, что эта последовательность обладает следующим свойством:
а) u1 + u3 + u5 + ... + u2n-1 = u2n;
б) u 2/1 + u 2/2 + u2/3 + ... + u 2/n = un * un+1.
*размещая тексты в комментариях ниже, вы автоматически соглашаетесь с пользовательским соглашением