Упр.473 ГДЗ Макарычев Миндюк 9 класс (Алгебра)
Решение #1
Решение #2

Рассмотрим вариант решения задания из учебника Макарычев, Миндюк, Нешков 9 класс, Просвещение:
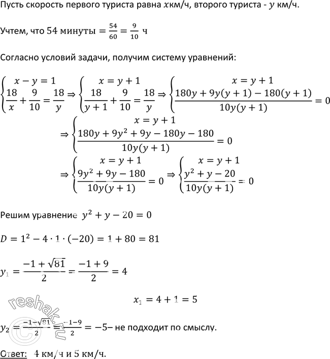
473. Из пункта М в пункт N, расстояние между которыми равно 18 км, вышли одновременно два туриста. Один из них прибыл в пункт N на 54 мин позже, чем другой. Найдите скорость каждого туриста, если известно, что скорость одного из них на 1 км/ч меньше, чем скорость другого.
*размещая тексты в комментариях ниже, вы автоматически соглашаетесь с пользовательским соглашением