Упр.290 ГДЗ Макарычев Миндюк 9 класс (Алгебра)
Решение #1
Решение #2

Рассмотрим вариант решения задания из учебника Макарычев, Миндюк, Нешков 9 класс, Просвещение:
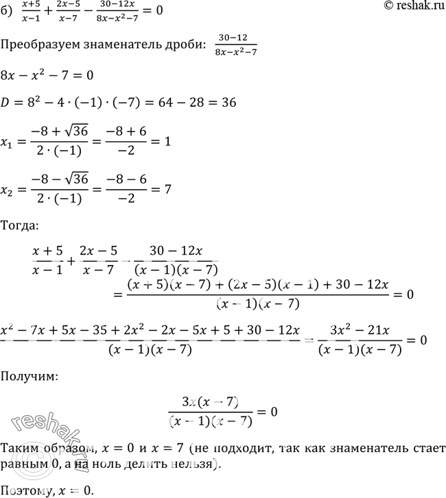
290. Решите уравнение:
*размещая тексты в комментариях ниже, вы автоматически соглашаетесь с пользовательским соглашением