Упр.295 ГДЗ Макарычев Миндюк 9 класс (Алгебра)
Решение #1
Решение #2

Рассмотрим вариант решения задания из учебника Макарычев, Миндюк, Нешков 9 класс, Просвещение:
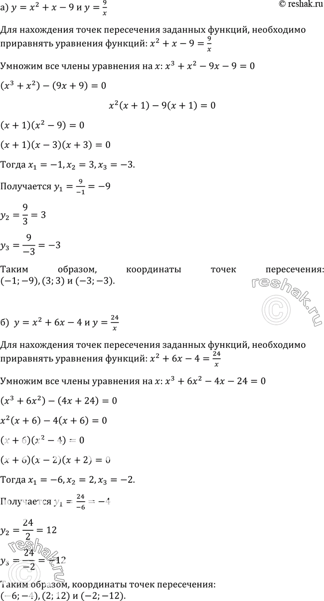
295. Найдите координаты точек пересечения графиков функций:
а) у = х + х - 9 и у = 9/x; б) у = х + 6x - 4 и у =24/x
*размещая тексты в комментариях ниже, вы автоматически соглашаетесь с пользовательским соглашением