Упр.1081 ГДЗ Макарычев Миндюк 9 класс (Алгебра)
Решение #1
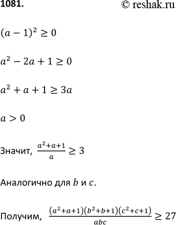
Решение #2

Рассмотрим вариант решения задания из учебника Макарычев, Миндюк, Нешков 9 класс, Просвещение:
1081. Докажите, что при положительных значениях а, b и c верно неравенство
*размещая тексты в комментариях ниже, вы автоматически соглашаетесь с пользовательским соглашением