Упр.1045 ГДЗ Макарычев Миндюк 9 класс (Алгебра)
Решение #1
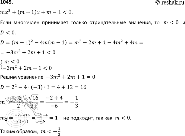
Решение #2

Рассмотрим вариант решения задания из учебника Макарычев, Миндюк, Нешков 9 класс, Просвещение:
1045 При каких значениях m квадратный трёхчлен mх2 + (т - 1)х + m - 1 принимает лишь отрицательные значения?
*размещая тексты в комментариях ниже, вы автоматически соглашаетесь с пользовательским соглашением