Упр.138 ГДЗ Колмогоров 10-11 класс (Алгебра)

Решение #1

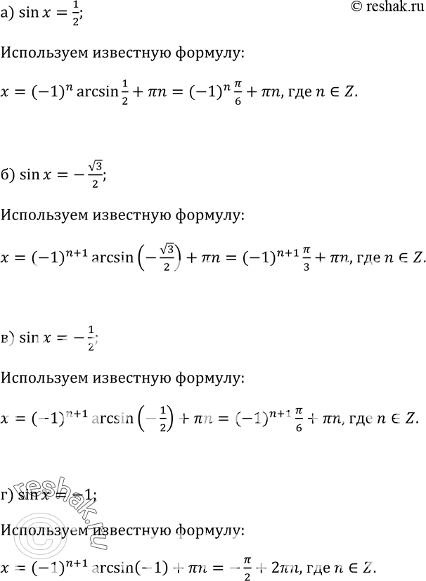
Изображение Упр.138 ГДЗ Колмогоров 10-11 класс
Загрузка...

Совет дня!
Чтобы не спалиться на списывании, сайт решак.ру рекомендует максимально изменять тексты сочинений "под себя", изменять имена собственные, города, подбирать синонимы.
*Цитирирование задания со ссылкой на учебник производится исключительно в учебных целях для лучшего понимания разбора решения задания.
*размещая тексты в комментариях ниже, вы автоматически соглашаетесь с пользовательским соглашением