Упр.7.10 ГДЗ Мордкович 9 класс (Алгебра)
Решение #1
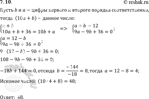
Решение #2

Рассмотрим вариант решения задания из учебника Мордкович 9 класс, Мнемозина:
7.10. Сумма цифр двузначного числа равна 12. Если к заданному числу прибавить 36, то получим число, записанное теми же цифрами, но в обратном порядке. Найдите исходное число.
*размещая тексты в комментариях ниже, вы автоматически соглашаетесь с пользовательским соглашением