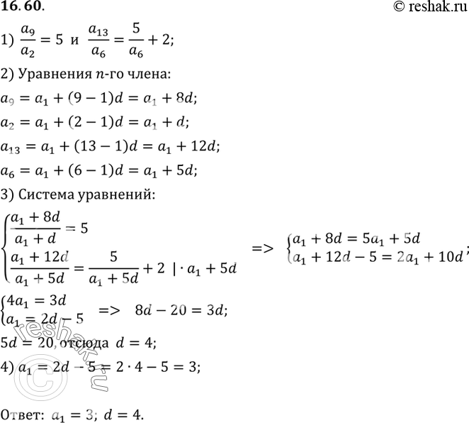
Упр.16.60 ГДЗ Мордкович 9 класс (Алгебра)
Решение #1
Решение #2

Рассмотрим вариант решения задания из учебника Мордкович 9 класс, Мнемозина:
16.60. При делении девятого члена арифметической прогрессии, состоящей из целых чисел, на второй член в частном получается 5, а при делении тринадцатого члена на шестой член в частном получается 2, а в остатке 5. Найдите первый член и разность прогрессии.
*размещая тексты в комментариях ниже, вы автоматически соглашаетесь с пользовательским соглашением