Упр.709 ГДЗ Макарычев Миндюк 9 класс (Алгебра)
Решение #1
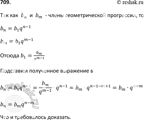
Решение #2

Рассмотрим вариант решения задания из учебника Макарычев, Миндюк, Нешков 9 класс, Просвещение:
709. Докажите, что если bn и bm — члены геометрической прогрессии, знаменатель которой равен q, то bn = bmqn -m.
*размещая тексты в комментариях ниже, вы автоматически соглашаетесь с пользовательским соглашением