Упр.643 ГДЗ Макарычев Миндюк 9 класс (Алгебра)

Решение #1

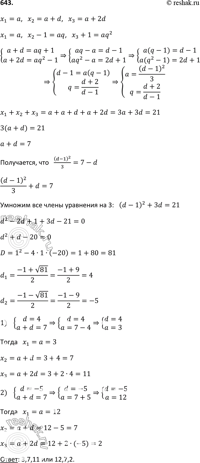
Изображение 643 Сумма трёх чисел, образующих арифметическую прогрессию, равна 21. Найдите эти числа, если известно, что, уменьшив второе из них на 1 и увеличив третье на 1, мы...

Решение #2

Изображение 643 Сумма трёх чисел, образующих арифметическую прогрессию, равна 21. Найдите эти числа, если известно, что, уменьшив второе из них на 1 и увеличив третье на 1, мы...
Дополнительное изображение
Дополнительное изображение
Загрузка...

Рассмотрим вариант решения задания из учебника Макарычев, Миндюк, Нешков 9 класс, Просвещение:
643 Сумма трёх чисел, образующих арифметическую прогрессию, равна 21. Найдите эти числа, если известно, что, уменьшив второе из них на 1 и увеличив третье на 1, мы получим геометрическую прогрессию.
*Цитирирование задания со ссылкой на учебник производится исключительно в учебных целях для лучшего понимания разбора решения задания.
*размещая тексты в комментариях ниже, вы автоматически соглашаетесь с пользовательским соглашением