Упр.594 ГДЗ Макарычев Миндюк 9 класс (Алгебра)
Решение #1
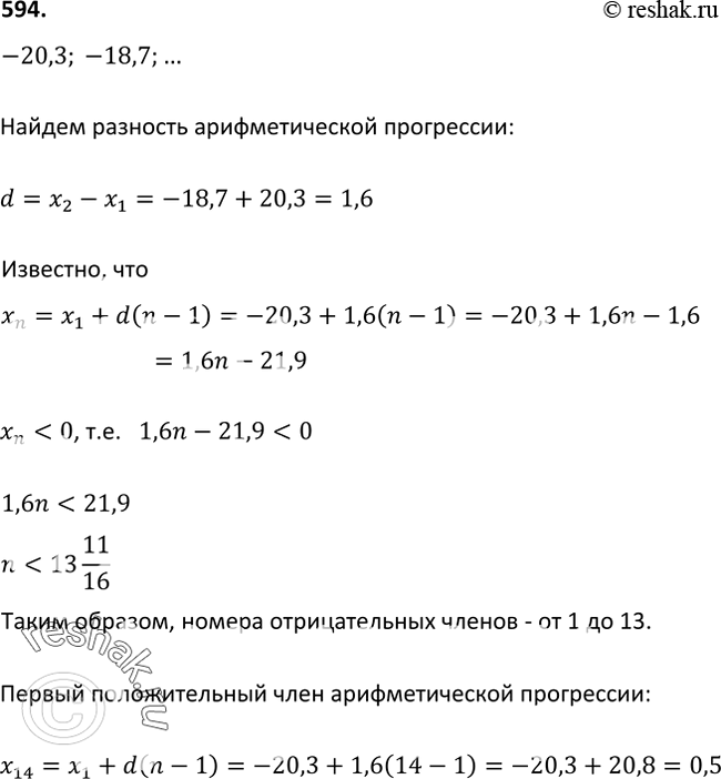
Решение #2

Рассмотрим вариант решения задания из учебника Макарычев, Миндюк, Нешков 9 класс, Просвещение:
594. Найдите номера отрицательных членов арифметической прогрессии -20,3; -18,7; ... . Чему равен первый положительный член этой прогрессии?
*размещая тексты в комментариях ниже, вы автоматически соглашаетесь с пользовательским соглашением