Упр.547 ГДЗ Макарычев Миндюк 9 класс (Алгебра)
Решение #1
Решение #2

Рассмотрим вариант решения задания из учебника Макарычев, Миндюк, Нешков 9 класс, Просвещение:
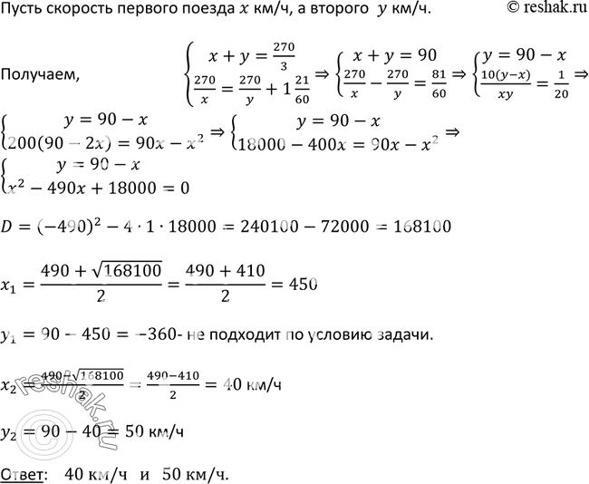
547. Из двух городов, расстояние между которыми равно 270 км, одновременно навстречу друг другу выходят два поезда и встречаются через 3 ч. На весь путь один из поездов тратит на 1 ч 21 мин больше, чем другой. Найдите скорость каждого поезда.
*размещая тексты в комментариях ниже, вы автоматически соглашаетесь с пользовательским соглашением