Упр.462 ГДЗ Макарычев Миндюк 9 класс (Алгебра)
Решение #1
Решение #2

Рассмотрим вариант решения задания из учебника Макарычев, Миндюк, Нешков 9 класс, Просвещение:
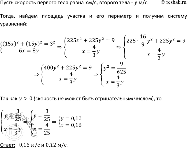
462. От вершины прямого угла по его сторонам начинают одновременно двигаться два тела. Через 15 с расстояние между ними стало равно 3 м. С какой скоростью двигалось каждое тело, если известно, что первое прошло за 6 с такое же расстояние, какое второе прошло за 8 с?
*размещая тексты в комментариях ниже, вы автоматически соглашаетесь с пользовательским соглашением