Упр.454 ГДЗ Макарычев Миндюк 9 класс (Алгебра)
Решение #1
Решение #2

Рассмотрим вариант решения задания из учебника Макарычев, Миндюк, Нешков 9 класс, Просвещение:
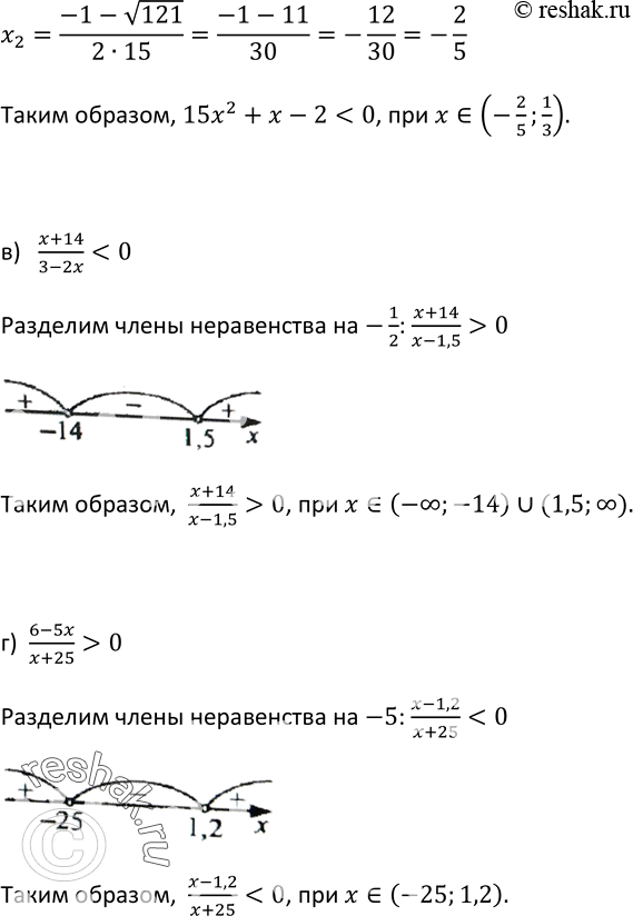
454. При каких значениях x:
а) трёхчлен -х2 -2x+ 168 принимает положительные значения;
б) трёхчлен 15x2 + х - 2 принимает отрицательные значения;
в) дробь (x+14)/(3-2x) принимает отрицательные значения;
г) дробь (6-5x)/(х + 25) принимает положительные значения?
*размещая тексты в комментариях ниже, вы автоматически соглашаетесь с пользовательским соглашением