Упр.417 ГДЗ Макарычев Миндюк 9 класс (Алгебра)
Решение #1

Рассмотрим вариант решения задания из учебника Макарычев, Миндюк, Нешков 9 класс, Просвещение:
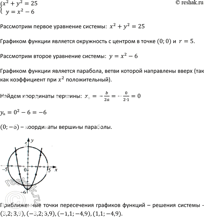
17. Покажите с помощью графиков, что система уравнений
система
х2 + у2 = 25,
у = х2- 6
имеет четыре решения, и найдите их.
*размещая тексты в комментариях ниже, вы автоматически соглашаетесь с пользовательским соглашением