Упр.124 ГДЗ Макарычев Миндюк 9 класс (Алгебра)
Решение #1
Решение #2
Решение #3

Рассмотрим вариант решения задания из учебника Макарычев, Миндюк, Нешков 9 класс, Просвещение:
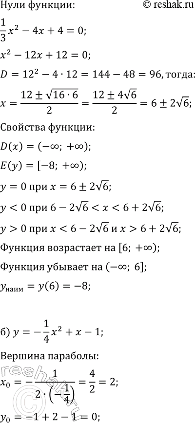
124. Постройте график функции и опишите её свойства:
а) у = 1x2/3 - 4х + 4; б) у = -1х2/4 + х - 1; в) y = х2 + 3х.
*размещая тексты в комментариях ниже, вы автоматически соглашаетесь с пользовательским соглашением