Упр.117 ГДЗ Макарычев Миндюк 9 класс (Алгебра)
Решение #1
Решение #2
Решение #3

Рассмотрим вариант решения задания из учебника Макарычев, Миндюк, Нешков 9 класс, Просвещение:
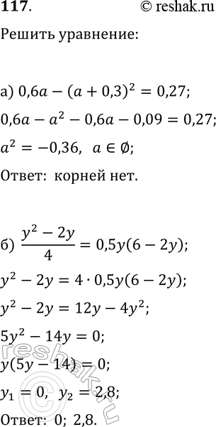
117. Решите уравнение:
а) 0,6а - (а + 0,3)2=0,27;
б) (y2-2y)/4 = 0,5y(6-2y).
*размещая тексты в комментариях ниже, вы автоматически соглашаетесь с пользовательским соглашением