Упр.109 ГДЗ Макарычев Миндюк 9 класс (Алгебра)
Решение #1
Решение #2

Рассмотрим вариант решения задания из учебника Макарычев, Миндюк, Нешков 9 класс, Просвещение:
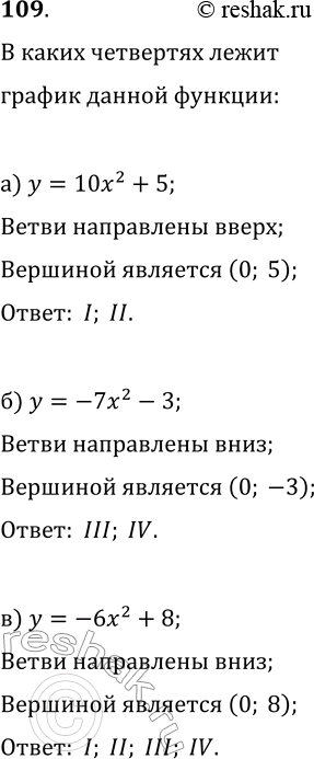
109. В каких координатных четвертях расположен график функции:
а) у = 10х2 + 5;
б) у = -7x2 - 3;
в) у = -6x2 + 8;
г) у = (х - 4)2;
д) у = -(х - 8)2;
е) у = -3(х + 5)2?
*размещая тексты в комментариях ниже, вы автоматически соглашаетесь с пользовательским соглашением