Упр.182 ГДЗ Макарычев Миндюк 8 класс (Алгебра)

Решение #1

Изображение 182. Обратная пропорциональность задана формулой у = 10/x. Найдите значение функции, соответствующее значению аргумента, равному 100; 1000; 0,1; 0,02. Определите,...

Решение #2

Изображение 182. Обратная пропорциональность задана формулой у = 10/x. Найдите значение функции, соответствующее значению аргумента, равному 100; 1000; 0,1; 0,02. Определите,...

Решение #3

Изображение 182. Обратная пропорциональность задана формулой у = 10/x. Найдите значение функции, соответствующее значению аргумента, равному 100; 1000; 0,1; 0,02. Определите,...
Загрузка...

Рассмотрим вариант решения задания из учебника Макарычев, Миндюк, Нешков 8 класс, Просвещение:
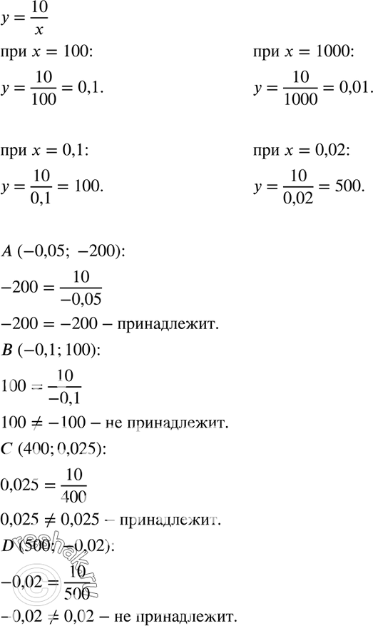
182. Обратная пропорциональность задана формулой у = 10/x. Найдите значение функции, соответствующее значению аргумента, равному 100; 1000; 0,1; 0,02. Определите, принадлежит ли графику этой функции точка А (-0,05;-200), В (-0,1; 100), С (400; 0,025), D (500; -0,02).
*Цитирирование задания со ссылкой на учебник производится исключительно в учебных целях для лучшего понимания разбора решения задания.
*размещая тексты в комментариях ниже, вы автоматически соглашаетесь с пользовательским соглашением