Упр.348 ГДЗ Греков Крючков 10-11 класс (Русский язык)
Решение #1
Решение #2

Рассмотрим вариант решения задания из учебника Греков, Крючков, Чешко 10 класс, Просвещение:
348. Прочитайте. Определите стилистическую принадлежность текста. Мотивируйте свой ответ. Спишите, раскрывая скобки, расставляя знаки препинания. Составьте схемы выделенных предложений.
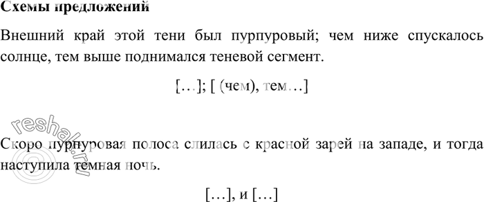
(Сего)дня мы имели случай наблюдать на востоке теневой сегмент земли. Вечерняя з..ря переливалась особе..о яркими красками. (С)начал.. она была бледная (по)том стала (изумрудно)зелёной и (по)этому зелёному фону как расходящиеся столбы поднялись из-за горизонта два (свет-ло)жёлтых круга. Через (н..)сколько минут лучи пропали. Зелёный цвет з..ри сделался оранжевым а (по)том красным. Самое последнее явление заключалось (в)том что (баг-рово)красный горизонт стал тёмным словно от дыма. Одно-време..о с закатом солнца на востоке появился теневой сегмент земли. Одним конц..м он к..сался северного горизонта другим южного. Внешний край этой тени был пурпуровый; чем ниже спускалось солнце тем выше поднимался теневой сегмент. Скоро пурпуровая полоса сл..лась с красной з..рёй на зап..де и тогда наступила тёмная ночь...
Вечером мы долго с..дели у огня. Утром мы встали рано. (За)день ут..мились и (по)этому как только поужинали (тот)час легли спать. Предра..ветный наш сон был ка-кой(то) тяжёлый. Во всём тел.. чествовалась истома и слабость движения были вялы... (Не)хотя мы поели и (не)хотя поплыли дальше. (В. Арсеньев)
Ответ 1
Стилистическая принадлежность текста: описательный стиль.
Схема текста:
I. Описание явления на востоке
Наблюдение за теневым сегментом земли на востоке.
Изменение цветовой гаммы вечерней звезды.
Появление двух светло-желтых кругов.
Постепенное изменение цвета зенита.
II. Описание теневого сегмента земли
Описание внешнего края тени и его цвета.
Движение тени по горизонту в зависимости от положения солнца.
Переход пурпуровой полосы к красной заре.
Наступление темной ночи.
III. Описание активности дня и усталости
Вечерние события у огня.
Ранний подъем утром и активность днем.
Утомление и желание отдохнуть.
Состояние тяжелого сна и истомы.
Описательный стиль в тексте используется для передачи ярких и живописных образов, характерных для природных явлений и чувственных ощущений. Автор использует подробные описания для передачи красочных визуальных и эмоциональных образов окружающего мира и человеческих переживаний.
*размещая тексты в комментариях ниже, вы автоматически соглашаетесь с пользовательским соглашением