Упр.319 ГДЗ Греков Крючков 10-11 класс (Русский язык)
Решение #1

Рассмотрим вариант решения задания из учебника Греков, Крючков, Чешко 10 класс, Просвещение:
319. Спишите. Объясните (устно) написание н или нн.
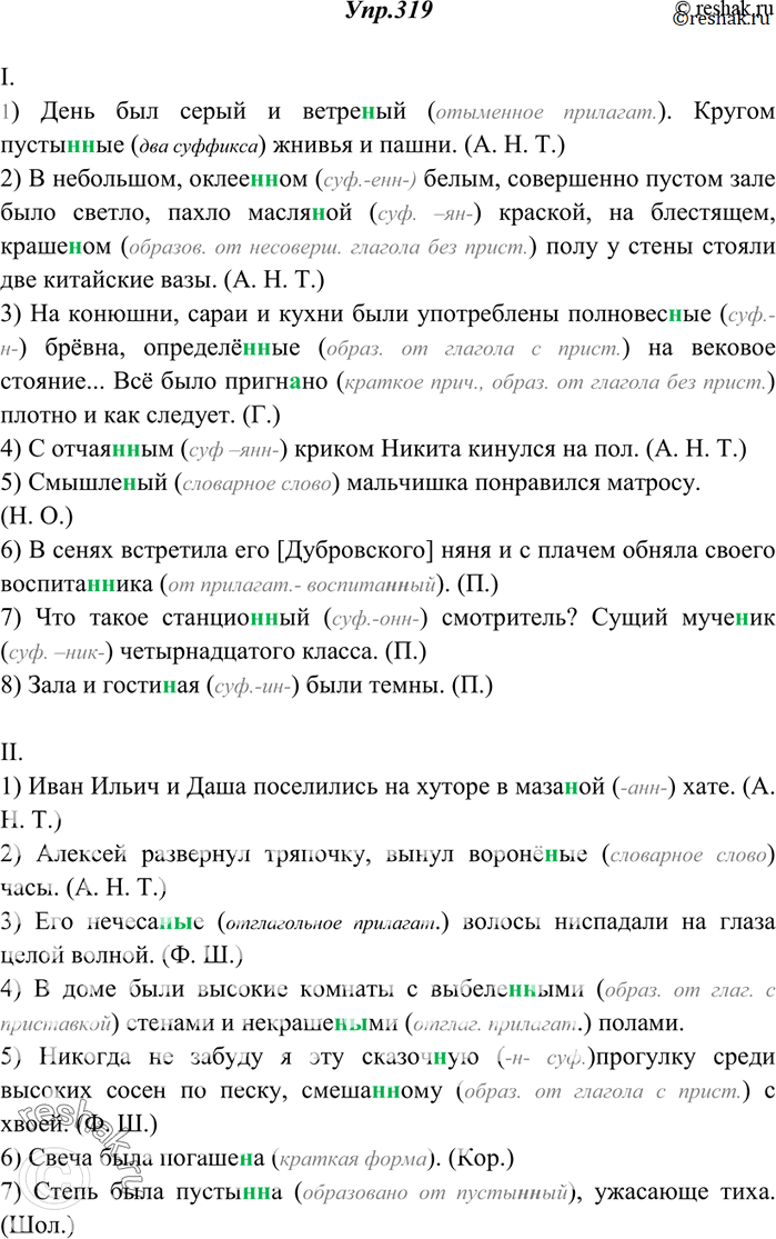
I. 1) День был серый и ветре..ый. Кругом пусты..ые жнивья и пашни. (А. Н. Т.) 2) В небольшом, оклее..ом белым, совершенно пустом зале было светло, пахло масля..ой краской, на блестящем, краше..ом полу у стены стояли две китайские вазы. (А. Н. Т.) 3) На конюшни, сараи и кухни были употреблены пол новее., ые брёвна, опре-делё..ые на вековое стояние... Всё было пригн..но плотно и как следует. (Г.) 4) С отчая..ым криком Никита кинулся на пол. (А. Н. Т.) 5) Смышлё..ый мальчишка понравился матросу. (Н. О.) 6) В сенях встретила его [Дубровского] няня и с плачем обняла своего воспита..ика. (П.) 7) Что такое станцио..ый смотритель? Сущий муче..ик четырнадцатого класса. (П.) 8) Зала и гости..ая были темны. (П.)
II. 1) Иван Ильич и Даша поселились на хуторе в ма-за..ой хате. (А. Н. Т.) 2) Алексей развернул тряпочку, вынул воронё..ые часы. (А. Н. Т.) 3) Его нечёса..ые волосы ниспадали на глаза целой волной. (Ф. Ш.) 4) В доме были высокие комнаты с выбеле..ыми стенами и некраше..ыми полами. 5) Никогда не забуду я эту сказочную прогулку среди высоких сосен по песку, смеша..ому с хвоей. (Ф. Ш.) 6) Свеча была погашена. (Кор.) 7) Степь была пусты..а, ужасающе тиха. (Шол.)
*размещая тексты в комментариях ниже, вы автоматически соглашаетесь с пользовательским соглашением