Упр.310 ГДЗ Лукашик 7-9 класс по физике (Физика)
Решение #1

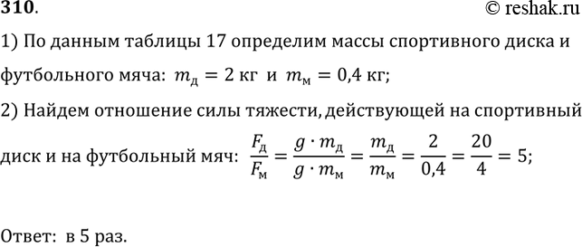
Рассмотрим вариант решения задания из учебника Лукашик, Иванова 7 класс, Просвещение:
310. Определите, во сколько раз сила тяжести, действующая на спортивный диск, больше силы тяжести, действующей на футбольный мяч.
*размещая тексты в комментариях ниже, вы автоматически соглашаетесь с пользовательским соглашением