Упр.300 ГДЗ Лукашик 7-9 класс по физике (Физика)
Решение #1

Рассмотрим вариант решения задания из учебника Лукашик, Иванова 7 класс, Просвещение:
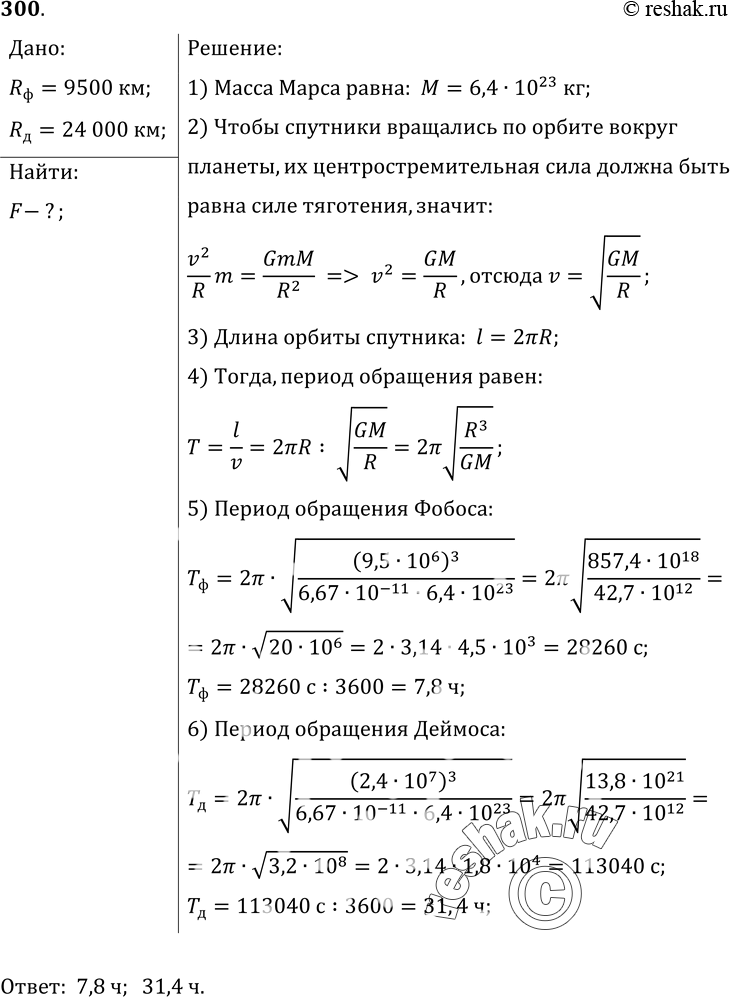
300*. Планета Марс имеет два спутника — Фобос и Деймос. Первый находится на расстоянии 9500 км от центра Марса, второй — на расстоянии 24 000 км. Определите периоды обращения этих спутников вокруг Марса.
*размещая тексты в комментариях ниже, вы автоматически соглашаетесь с пользовательским соглашением