Упр.1082 ГДЗ Лукашик 7-9 класс по физике (Физика)

Решение #1

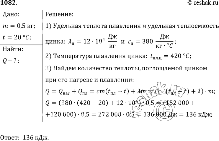
Изображение 1082.	Сколько энергии приобретет при плавлении брусок из цинка массой 0, 5 кг, взятый при температуре 20...
Загрузка...

Рассмотрим вариант решения задания из учебника Лукашик, Иванова 8 класс, Просвещение:
1082. Сколько энергии приобретет при плавлении брусок из цинка массой 0, 5 кг, взятый при температуре 20 °С?
*Цитирирование задания со ссылкой на учебник производится исключительно в учебных целях для лучшего понимания разбора решения задания.
*размещая тексты в комментариях ниже, вы автоматически соглашаетесь с пользовательским соглашением