Упр.774 ГДЗ Колягин Ткачёва 9 класс (Алгебра)
Решение #1

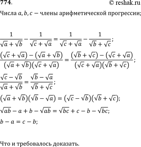
Рассмотрим вариант решения задания из учебника Колягин, Ткачёва, Фёдорова 9 класс, Просвещение:
774. Доказать, что если положительные числа a, b, c являются последовательными членами арифметической прогрессии, то числа 1/(vb+vc), 1/(vc+va), 1/(va+vb) также являются последовательными членами арифметической прогрессии.
*размещая тексты в комментариях ниже, вы автоматически соглашаетесь с пользовательским соглашением