Упр.769 ГДЗ Мерзляк Полонский 7 класс (Алгебра)
Решение #1
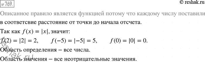
Решение #2

Рассмотрим вариант решения задания из учебника Мерзляк, Полонская, Якир 7 класс, Вентана-Граф:
769. Каждому числу поставили в соответствие расстояние от точки, изображающей это число на координатной прямой, до начала отсчёта. Поясните, почему описанное правило является функцией. Найдите её область определения и область значений. Обозначив эту функцию буквой f, найдите f(2),f(-5),f(0).
*размещая тексты в комментариях ниже, вы автоматически соглашаетесь с пользовательским соглашением