Упр.70 ГДЗ Ладыженская 9 класс (Русский язык)

Решение #1

Изображение 70. Смоделируйте предложение дважды так, чтобы у вас получилось: а) простое предложение с однородными сказуемыми, соединёнными союзом и; б) сложное предложение, части...
Дополнительное изображение

Решение #2

Изображение 70. Смоделируйте предложение дважды так, чтобы у вас получилось: а) простое предложение с однородными сказуемыми, соединёнными союзом и; б) сложное предложение, части...

Рассмотрим вариант решения задания из учебника Ладыженская, Тростенцова 9 класс, Просвещение:
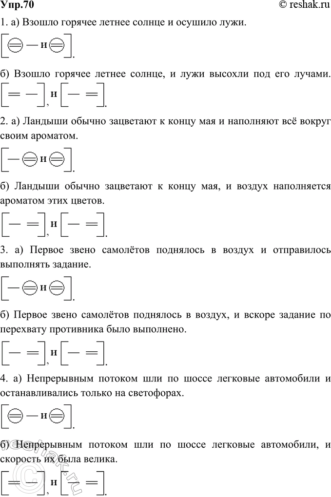
70. Смоделируйте предложение дважды так, чтобы у вас получилось: а) простое предложение с однородными сказуемыми, соединёнными союзом и; б) сложное предложение, части которого соединены тем же союзом. Составьте схемы предложений.
1. Взошло горячее летнее солнце. 2. Ландыши обычно зацветают к концу мая. 3. Первое звено самолётов поднялось в воздух. 4. Непрерывным потоком шли по шоссе легковые автомобили.
5. Парусная регата началась. 6. Вышел из кабинета директор школы. 7. Объявление об экскурсии было сделано несколько дней назад.
Вариант ответа 1
1. а) Взошло горячее летнее солнце и осушило лужи.
б) Взошло горячее летнее солнце, и лужи высохли под его лучами.
2. а) Ландыши обычно зацветают к концу мая и наполняют всё вокруг своим ароматом.
б) Ландыши обычно зацветают к концу мая, и воздух наполняется ароматом этих цветов.
3. а) Первое звено самолётов поднялось в воздух и отправилось выполнять задание.
б) Первое звено самолётов поднялось в воздух, и вскоре задание по перехвату противника было выполнено.
4. а) Непрерывным потоком шли по шоссе легковые автомобили и останавливались только на светофорах.
б) Непрерывным потоком шли по шоссе легковые автомобили, и скорость их была велика.
5. а) Парусная регата началась и продолжалась два дня.
б) Парусная регата началась, и участники стремились завоевать первое место.
6. а) Вышел из кабинета директор школы и направился в учительскую.
б) Вышел из кабинета директор школы, и ученики в коридоре притихли.
7. а) Объявление об экскурсии было сделано несколько дней назад и собрало немало желающих.
б) Объявление об экскурсии было сделано несколько дней назад, и все желающие смогли купить билеты.
Вариант ответа 2
1. Взошло горячее летнее солнце и осветило всё вокруг. [= - и =] - Взошло горячее летнее солнце, и всё осветилось от света его лучей. [= -], и [- =]
2. Ландыши обычно зацветают к концу мая и покрывают собой целые лесные поляны. [- = и =] - Ландыши обычно зацветают к концу мая, и их цветы покрывают собой целые лесные поляны. [- =], и [- =]
3. Первое звено самолётов поднялось в воздух и выстроилось в боевом порядке. [- = и =] - Первое звено самолётов поднялось в воздух, и они должны были выстроиться в боевом порядке к началу парада. [- =], и [- =]
4. Непрерывным потоком шли по шоссе легковые автомобили и занимали все полосы дорожного движения. [= - и =] - Непрерывным потоком шли по шоссе легковые автомобили, и их количество занимало собой все полосы дорожного движения. [= -], и [- =]
5. Парусная регата началась и собрала среди гостей большое количество знаменитостей. [- = и =] - Парусная регата началась, и на её открытии среди гостей присутствовали многие знаменитости. [- =], и [= -].
6. Вышел из кабинета директор школы и заговорил с нашим классным руководителем. [= - и =] - Вышел из кабинета директор школы, и наш классный руководитель заговорил с ним. [= -], и [- =].
7. Объявление об экскурсии было сделано несколько дней назад и собрало большое количество желающих. [- = и =] - Объявление об экскурсии было сделано несколько дней назад, и на участие в ней было собрано большое количество желающих. [- =], и [= -].
*Цитирирование задания со ссылкой на учебник производится исключительно в учебных целях для лучшего понимания разбора решения задания.
*размещая тексты в комментариях ниже, вы автоматически соглашаетесь с пользовательским соглашением