Упр.54 ГДЗ Колягин Ткачёва 9 класс (Алгебра)
Решение #1

Рассмотрим вариант решения задания из учебника Колягин, Ткачёва, Фёдорова 9 класс, Просвещение:
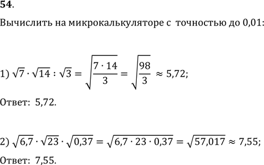
54. Вычислить на микрокалькуляторе с точностью до 0,01:
1) v7·v14:v3; 2) v6,7·v23·v0,37.
*размещая тексты в комментариях ниже, вы автоматически соглашаетесь с пользовательским соглашением