Упр.417 ГДЗ Колягин Ткачёва 9 класс (Алгебра)
Решение #1

Рассмотрим вариант решения задания из учебника Колягин, Ткачёва, Фёдорова 9 класс, Просвещение:
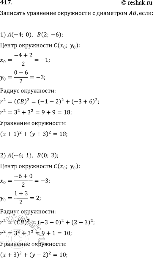
417. Записать уравнение окружности с диаметром АВ, если:
1) A(-4; 0), B(2; -6); 2) A(-6; 1), B(0; 3).
*размещая тексты в комментариях ниже, вы автоматически соглашаетесь с пользовательским соглашением