Упр.38.31 ГДЗ Мерзляк Поляков 7 класс (Алгебра)
Решение #1

Рассмотрим вариант решения задания из учебника Мерзляк, Поляков 7 класс, Вентана-Граф:
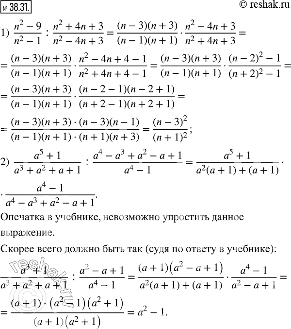
38.31. Упростите выражение:
1) (n^2-9)/(n^2-1) : (n^2+4n+3)/(n^2-4n+3);
2) (a^5+1)/(a^3+a^2+a+1) : (a^4-a^3+a^2-a+1)/(a^4-1).
*размещая тексты в комментариях ниже, вы автоматически соглашаетесь с пользовательским соглашением