Упр.33.17 ГДЗ Мерзляк Поляков 7 класс (Алгебра)
Решение #1

Рассмотрим вариант решения задания из учебника Мерзляк, Поляков 7 класс, Вентана-Граф:
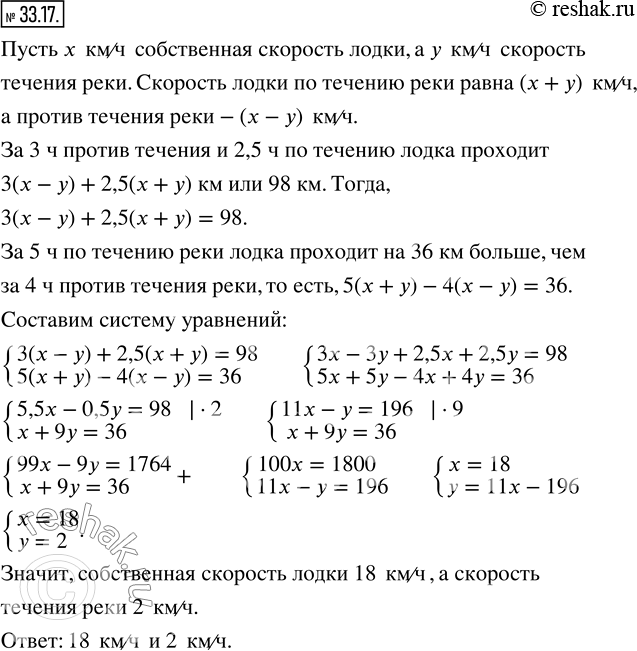
33.17. Моторная лодка за 3 ч движения против течения реки и 2,5 ч по течению проходит 98 км. Найдите собственную скорость лодки и скорость течения, если за 5 ч движения по течению она проходит на 36 км больше, чем за 4 ч против течения реки.
*размещая тексты в комментариях ниже, вы автоматически соглашаетесь с пользовательским соглашением