Упр.315 ГДЗ Рыбченкова Александрова 8 класс (Русский язык)
Решение #1

Рассмотрим вариант решения задания из учебника Рыбченкова, Александрова 8 класс, Просвещение:
315 Восстановите пропущенные элементы схемы. Начертите готовую схему в тетради. Работайте парами.
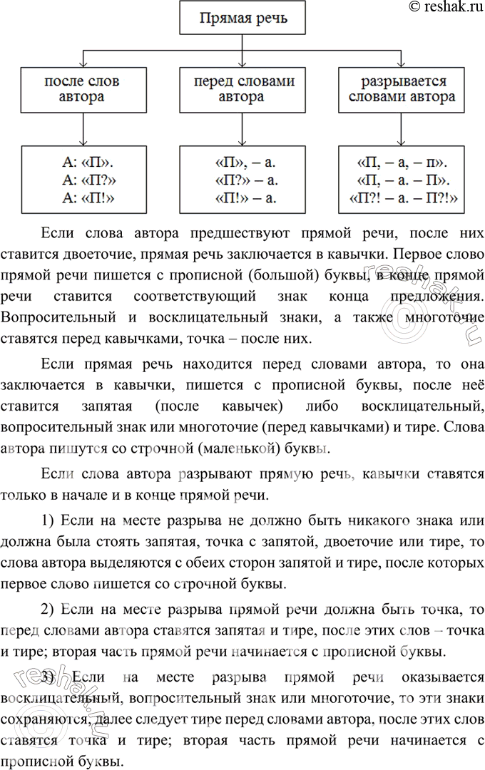
Прямая речь
после слов атвора
А:«П».
А:«П?».
А:«П!».
разрывается словами автора
Опираясь на вашу схему, расскажите о правилах постановки знаков препинания в предложениях с прямой речью.
Если слова автора предшествуют прямой речи, после них ставится двоеточие, прямая речь заключается в кавычки. Первое слово прямой речи пишется с прописной (большой) буквы, в конце прямой речи ставится соответствующий знак конца предложения. Вопросительный и восклицательный знаки, а также многоточие ставятся перед кавычками, точка – после них.
Если прямая речь находится перед словами автора, то она заключается в кавычки, пишется с прописной буквы, после неё ставится запятая (после кавычек) либо восклицательный, вопросительный знак или многоточие (перед кавычками) и тире. Слова автора пишутся со строчной (маленькой) буквы.
Если слова автора разрывают прямую речь, кавычки ставятся только в начале и в конце прямой речи.
1) Если на месте разрыва не должно быть никакого знака или должна была стоять запятая, точка с запятой, двоеточие или тире, то слова автора выделяются c обеих сторон запятой и тире, после которых первое слово пишется со строчной буквы.
2) Если на месте разрыва прямой речи должна быть точка, то перед словами автора ставятся запятая и тире, после этих слов – точка и тире; вторая часть прямой речи начинается с прописной буквы.
3) Если на месте разрыва прямой речи оказывается восклицательный, вопросительный знак или многоточие, то эти знаки сохраняются, далее следует тире перед словами автора, после этих слов ставятся точка и тире; вторая часть прямой речи начинается с прописной буквы.
*размещая тексты в комментариях ниже, вы автоматически соглашаетесь с пользовательским соглашением