Упр.315 ГДЗ Колягин Ткачёва 9 класс (Алгебра)
Решение #1

Рассмотрим вариант решения задания из учебника Колягин, Ткачёва, Фёдорова 9 класс, Просвещение:
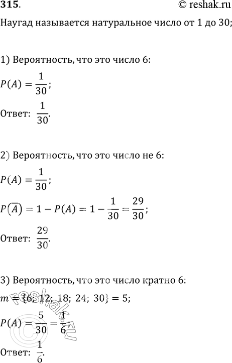
315. Наугад называется натуральное число от 1 до 30. Какова вероятность того, что это число: 1) 6; 2) не 6; 3) кратно 6; 4) кратно 5; 5) простое число; 6) не меньше 27?
*размещая тексты в комментариях ниже, вы автоматически соглашаетесь с пользовательским соглашением