Упр.282 ГДЗ Дорофеев Суворова 9 класс (Алгебра)
Решение #1

Рассмотрим вариант решения задания из учебника Дорофеев, Суворова, Бунимович 9 класс, Просвещение:
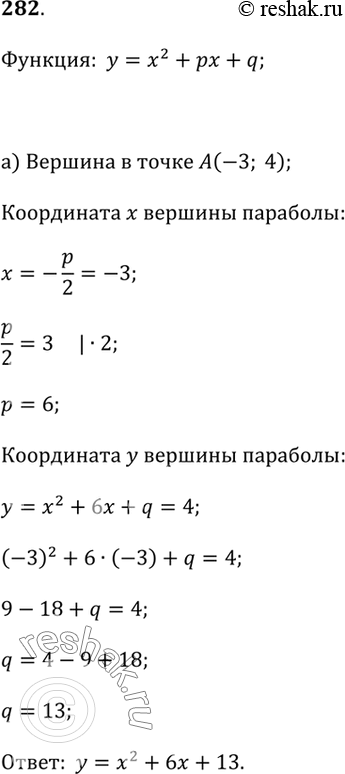
282. Определите значения р и q, при которых вершина параболы у = х^2 + рх + q находится в точке:
а) A(-3; 4); б) B(1; 5).
*размещая тексты в комментариях ниже, вы автоматически соглашаетесь с пользовательским соглашением