Упр.11.18 ГДЗ Мерзляк Поляков 9 класс (Алгебра)
Решение #1

Рассмотрим вариант решения задания из учебника Мерзляк, Поляков 9 класс, Вентана-Граф:
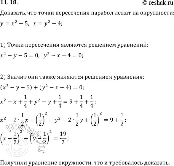
11.18. Докажите, что точки пересечения парабол y=x^2-5 и x=y^2-4 лежат на одной окружности.
*размещая тексты в комментариях ниже, вы автоматически соглашаетесь с пользовательским соглашением