Упр.10.41 ГДЗ Никольский Потапов 11 класс (Алгебра)
Решение #1

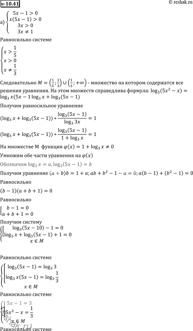
Рассмотрим вариант решения задания из учебника Никольский, Потапов 11 класс, Просвещение:
10.41 a) log3(5x2 - x) * log3x(5x - 1) = 1;
6) log4(20x2 - x) * log16x(20x - 1) = 2.
*размещая тексты в комментариях ниже, вы автоматически соглашаетесь с пользовательским соглашением