№885 ГДЗ Рымкевич 10-11 класс (Физика)
Решение #1
Решение #2
Решение #3

Рассмотрим вариант решения задания из учебника Рымкевич 10-11 класс, Дрофа:
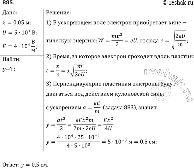
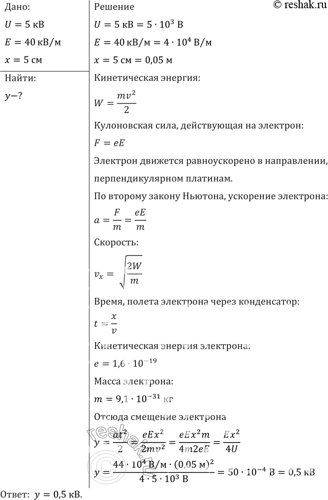
В электронно-лучевой трубке поток электронов ускоряется полем с разностью потенциалов U = 5 кВ и попадает в пространство между вертикально отклоняющими пластинами длиной х = 5 см, напряженность поля между которыми Е = 40 кВ/м. Найти вертикальное смещение у луча на выходе из пространства между пластинами.
*размещая тексты в комментариях ниже, вы автоматически соглашаетесь с пользовательским соглашением