№860 ГДЗ Рымкевич 10-11 класс (Физика)
Решение #1
Решение #2
Решение #3

Рассмотрим вариант решения задания из учебника Рымкевич 10-11 класс, Дрофа:
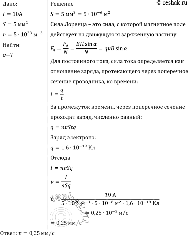
Найти скорость упорядоченного движения электронов в проводе площадью поперечного сечения 5 мм2 при силе тока 10 А, если концентрация электронов проводимости 5 • 1028 м-3.
*размещая тексты в комментариях ниже, вы автоматически соглашаетесь с пользовательским соглашением