№858 ГДЗ Рымкевич 10-11 класс (Физика)
Решение #1
Решение #2
Решение #3

Рассмотрим вариант решения задания из учебника Рымкевич 10-11 класс, Дрофа:
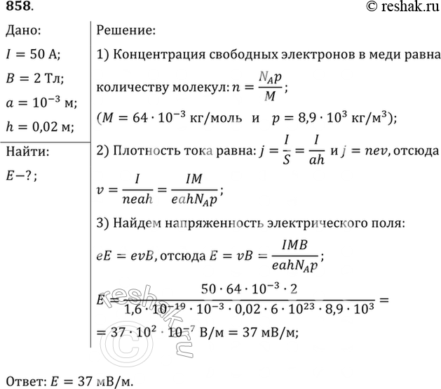
Сила тока в медной ленте I = 50 А. Направление тока перпендикулярно сечению пластинки. Ленту помещают в однородное магнитное поле индукцией В = 2 Тл, направленной так, как показано на рисунке 97. Определить напряженность электрического поля, возникающего в проводнике. Ширина ленты а=0,1 см и высота h=2 см.
*размещая тексты в комментариях ниже, вы автоматически соглашаетесь с пользовательским соглашением