№78 ГДЗ Рымкевич 10-11 класс (Физика)
Решение #1
Решение #2

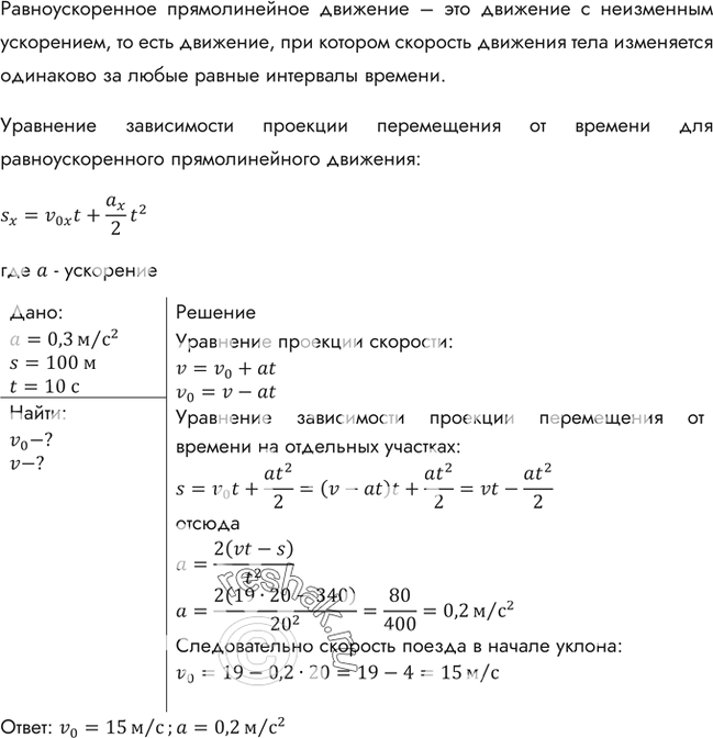
Рассмотрим вариант решения задания из учебника Рымкевич 10-11 класс, Дрофа:
Уклон длиной 100 м лыжник прошел за 20 с, двигаясь с ускорением 0,3 м/с2. Какова скорость лыжника в начале и в конце уклона?
*размещая тексты в комментариях ниже, вы автоматически соглашаетесь с пользовательским соглашением