№62 ГДЗ Рымкевич 10-11 класс (Физика)
Решение #1
Решение #2
Решение #3

Рассмотрим вариант решения задания из учебника Рымкевич 10-11 класс, Дрофа:
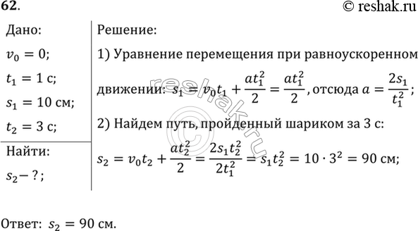
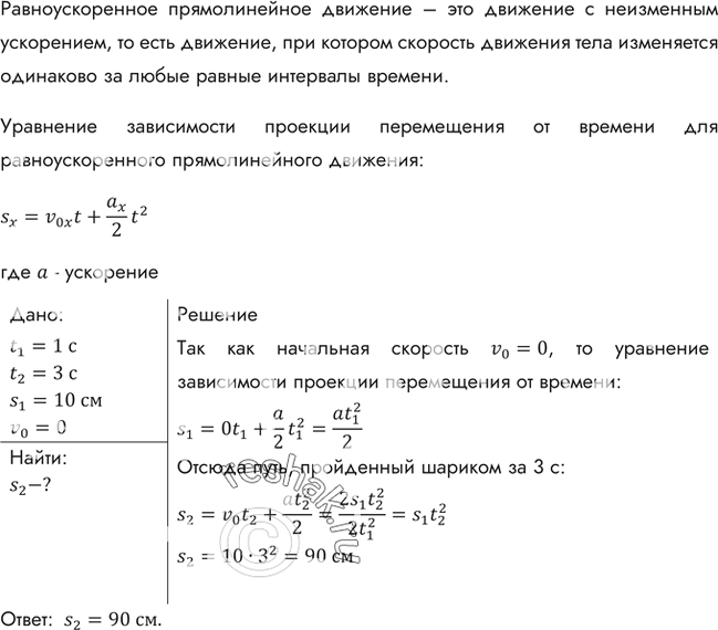
Шарик, скатываясь с наклонного желоба из состояния покоя, за первую секунду прошел путь 10 см. Какой путь он пройдет за 3 с?
*размещая тексты в комментариях ниже, вы автоматически соглашаетесь с пользовательским соглашением