№593 ГДЗ Рымкевич 10-11 класс (Физика)
Решение #1
Решение #2

Рассмотрим вариант решения задания из учебника Рымкевич 10-11 класс, Дрофа:
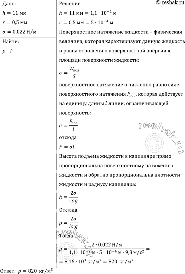
В капиллярной трубке радиусом 0,5 мм жидкость поднялась на 11 мм. Найти плотность данной жидкости, если ее коэффициент поверхностного натяжения 22 мН/м.
*размещая тексты в комментариях ниже, вы автоматически соглашаетесь с пользовательским соглашением