№54 ГДЗ Рымкевич 10-11 класс (Физика)
Решение #1
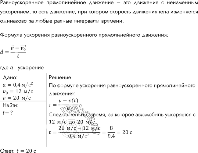
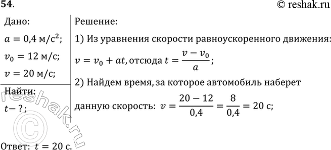
Решение #2
Решение #3

Рассмотрим вариант решения задания из учебника Рымкевич 10-11 класс, Дрофа:
За какое время автомобиль, двигаясь с ускорением 0,4 м/с2, увеличит свою скорость с 12 до 20 м/с?
*размещая тексты в комментариях ниже, вы автоматически соглашаетесь с пользовательским соглашением