№431 ГДЗ Рымкевич 10-11 класс (Физика)
Решение #1
Решение #2
Решение #3

Рассмотрим вариант решения задания из учебника Рымкевич 10-11 класс, Дрофа:
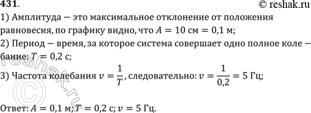
По графику, приведенному на рисунке 56, найти амплитуду, период и частоту колебаний.
*размещая тексты в комментариях ниже, вы автоматически соглашаетесь с пользовательским соглашением