№392 ГДЗ Рымкевич 10-11 класс (Физика)
Решение #1
Решение #2
Решение #3

Рассмотрим вариант решения задания из учебника Рымкевич 10-11 класс, Дрофа:
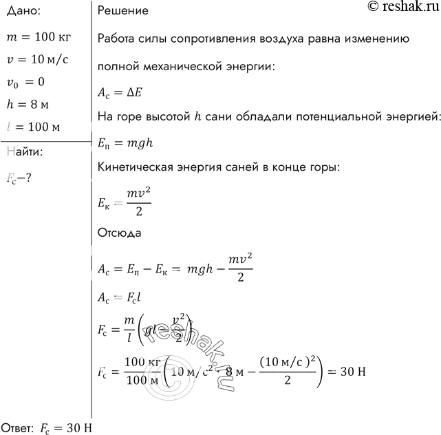
Санки с седоком общей массой 100 кг съезжают с горы высотой 8 м и длиной 100 м. Какова средняя сила сопротивления движению санок, если в конце горы они развили скорость 10 м/с, а начальная скорость равна нулю?
*размещая тексты в комментариях ниже, вы автоматически соглашаетесь с пользовательским соглашением