№248 ГДЗ Рымкевич 10-11 класс (Физика)
Решение #1
Решение #2
Решение #3

Рассмотрим вариант решения задания из учебника Рымкевич 10-11 класс, Дрофа:
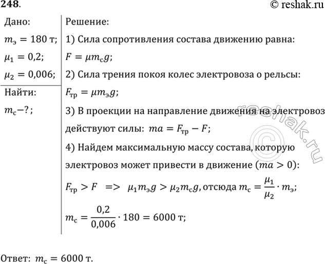
Состав какой массы может привести в движение электровоз массой 180 т, если коэффициент трения скольжения колес о рельсы равен 0,2, а коэффициент сопротивления качению поезда равен 0,006?
*размещая тексты в комментариях ниже, вы автоматически соглашаетесь с пользовательским соглашением